PROYECTO FINAL. FASE IV
Robot seguidor de línea. Fase IV
Universidad del Valle.
Introducción a la ingeniería electrónica 710100M
Docente:
Asfur Barandica López
Proyecto presentado por:
Juan José Lasso Bahamon. 2043446
Juan Pablo Polindara Sotelo. 1926963
Para esta fase IV del proyecto final se tendrá como tema
central el controlador (driver), dispositivo clave en este tipo de robots ya
que tienen como función controlar el movimiento de los motores. Para este robot
seguidor de línea, se utilizó el módulo L298n el cual puede ser encontrado en
el mercado con un precio alrededor de los $ 8000 COP. Este driver cuenta con 2
canales de Puente H, lo que le permite controlar el sentido de giro y la
velocidad de como máximo 2 motores DC.
Módulo L298N.
![]() |
| Imagen tomada de pulse aquí |
Este driver puede ser alimentado con una fuente de 6V -12V para lo cual, lo recomendable es trabajar con una menor a 12V y así evitar el sobrecalentamiento del regulador. En otro caso, puede ser alimentado por una fuente de 5V y en la entrada de 12V se puede ingresar la fuente referente a los motores. Para este proyecto se optó por trabajar con el primer tipo de alimentación para evitar menos conexiones.
Como se observa en la imagen, IN1 e IN2 corresponden a las entradas para controlar el motor de la izquierda (A) y para controlar el motor de la derecha (B), se utilizan las entradas IN3 e IN4. Se tiene que ENA Y ENB sirven para habilitar o deshabilitar los motores; sin embargo no se utilizarán en este proyecto.
Se tomará como ejemplo el funcionamiento del motor A, si IN1 recibe 1 como señal e IN2 recibe 0, entonces el motor irá en una dirección específica, en dado caso de que sea contrario, i.e IN1 reciba 0 e IN2 reciba 1, el motor irá en la dirección contraria.
¿Por qué el módulo L298N?
Como se expresó al comienzo de esta fase, este driver se puede encontrar en el mercado con un precio que es relativamente asequible (apróx. $8000 COP), además, no solo el precio es lo llamativo de este componente, si no que también es uno de los controladores que más se utilizan en este tipo de proyectos, así que se puede decir que de una forma u otra es un dispositivo confiable.
Diagrama de conexión.
Para este proyecto, se siguió el siguiente diagrama de conexión entre cada uno de los componentes del robot seguidor de línea.
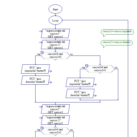
Algoritmo implementado y diagrama de flujo
Se adjunta además el algoritmo con el cual el robot seguidor de línea es completamente autónomo y el diagrama de su funcionamiento.
Lo primero que se debe de obtener son los estados de los sensores, acto seguido se entra al primer condicional, se verifica si el izquierdo recibe una señal y el derecho no, (recibir una señal implica que el sensor está por fuera de la línea de color negro); de ser así, el motor izquierdo gira hacia adelante, el derecho irá en reversa y se verificará de nuevo el estado de los dos sensores. De no cumplirse el primer condicional se pasa a otro en el que se analiza el caso contrario, si el sensor izquierdo no recibe señal pero el derecho sí, por lo que en caso de cumplirse, el motor izquierdo irá en reversa y el derecho irá hacia adelante.
En caso de no cumplirse ninguno de los condicionales, los motores siguen andando en la misma dirección y se verifica de nuevo su estado.
Conclusiones.
El proyecto está entrando en las últimas fases, por lo cual el conocimiento adquirido hasta el momento ha ayudado a entender mejor los conceptos respecto a los componentes electrónicos. En esta ocasión, entender el funcionamiento del controlador y más en sí, el proceso de "adelante" o "reversa" el cuál es posible gracias al puente H que cambia el sentido de la corriente, haciendo que cambie el sentido de giro; recibiendo el estímulo proporcionado por el Arduino que a su vez, recibe la información de los sensores.
Se adjuntan además una pruebas gráficas sobre la
estructura final del robot.
estructura final del robot.





Comentarios
Publicar un comentario